Instance Verification Kit (IVK)
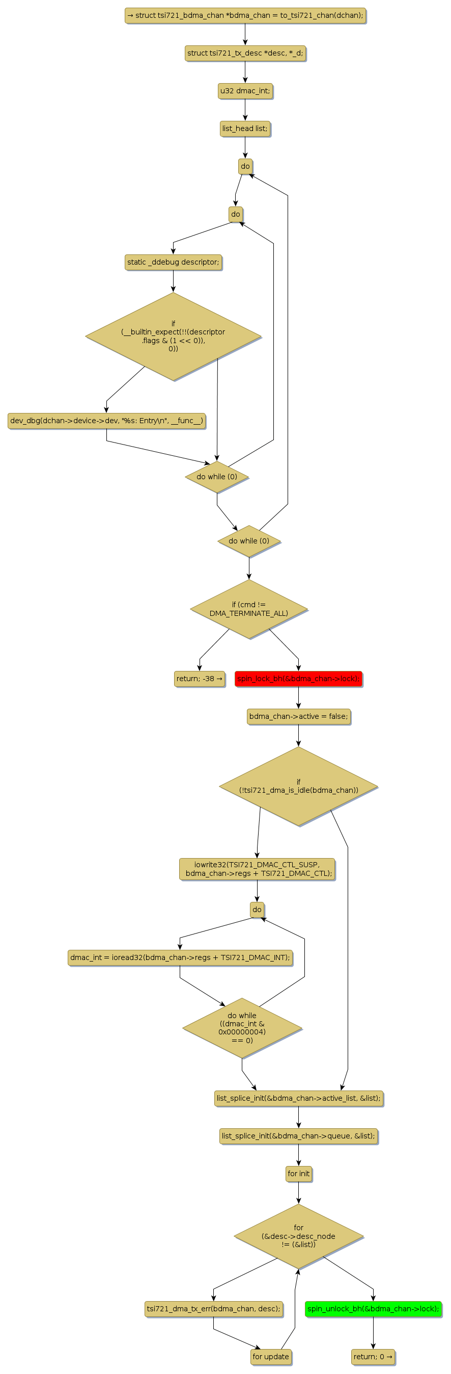
spin lock @ [22399+31+/linux-3.19-rc1/drivers/rapidio/devices/tsi721_dma.c]
Instance Signature: lock
|
The Matching Pair Graph:
|
|
Function Name
|
Control Flow Graph (CFG)
|
Events Flow Graph (EFG)
|
Source Correspondence
|
|
tsi721_device_control
|
|
|
[22064+21+/linux-3.19-rc1/drivers/rapidio/devices/tsi721_dma.c]
|